国产汽车品牌,有多少具有UWB功能?
作者:来源网络(侵权删)
来源:RFID世界网
日期:2026-03-13 16:42:41
摘要:由AIoT星图研究院出品的《2026中国高精度定位技术产业白皮书》即将在4月2日进行线上免费发布,直播间预约见文末二维码。
关键词:UWB
由AIoT星图研究院出品的《2026中国高精度定位技术产业白皮书》即将在4月2日进行线上免费发布,直播间预约见文末二维码。
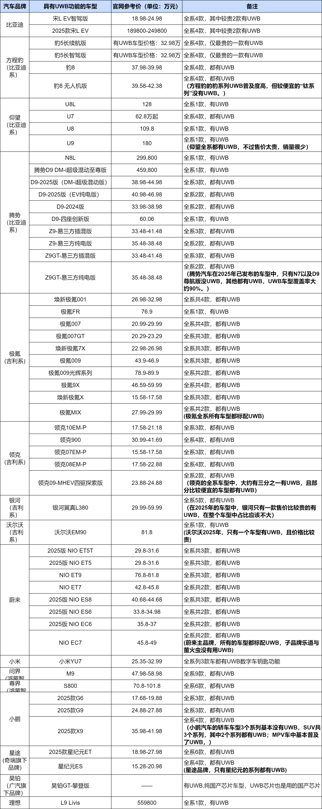
在白皮书中,我们对国产汽车品牌中,上了UWB功能的汽车车型进行了详细的汇总,相比于上一个版本,在过去的2025年中,虽然有部分国产汽车品牌减少了UWB功能的车型,但整体具有UWB功能的汽车品牌销量是在增加的,根据我们统计,2025年,国产汽车品牌具有UWB功能的汽车销量大约有150万辆左右,且目前UWB在汽车中的应用已经逐渐从单一的车钥匙功能,扩展为:车钥匙+车内活体检测雷达+脚踢雷达等复用型方案,这也契合了我们此前的盘点。
国产汽车品牌使用了UWB数字车钥匙车型汇总

来源:AIoT星图研究院
4月2日,《2026中国高精度定位技术产业白皮书》将会举行线上发布会,关于UWB与高精度定位技术更多的产业数据与趋势判断,欢迎预约直播间,与分析师进行深度探讨。
扫描下方二维码,预约直播

附白皮书目录(页码仅供参考,排版后会有变化,以最终发布版本为准):







