6项团体标准入榜“揭榜挂帅”!深圳市物联网产业协会以标准创新驱动AIoT高质量发展!

近日,深圳市市场监督管理局正式公布2026年团体标准创新实践“揭榜挂帅”项目榜单,全市共68项优质团体标准项目成功入选,覆盖新质生产力、城市治理、数字经济、绿色低碳等核心领域,以市场化遴选机制破解标准供给与产业需求脱节难题,推动团体标准从“纸上”走向“地上”,为深圳产业高质量发展注入标准化动能。
在本次重磅榜单中,深圳市物联网产业协会表现亮眼,共有6项团体标准成功上榜,覆盖虚拟电厂、AIGC、智能终端安全、算力服务等战略性新兴赛道,涵盖能源物联网、数字安全、数字基础设施三大核心方向,充分彰显了协会在物联网与数字经济领域标准化工作的行业引领力、技术创新力与产业服务力,也成为协会深耕标准化建设、赋能产业转型升级的重要里程碑。
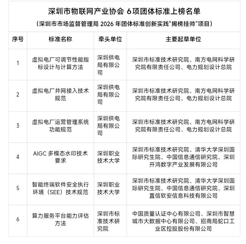
深圳市物联网产业协会上榜的6项团体标准分别是《虚拟电厂可调节性能指标设计与计算方法》、《虚拟电厂并网接入技术规范》、《虚拟电厂运营管理系统功能规范》、《AIGC多模态水印技术要求》、《智能终端软件安全执行环境(SEE)技术规范》、《算力服务平台能力评估方法》,均由行业龙头企业、科研院所联合牵头研制,紧扣深圳“20+8”产业布局与物联网AIoT融合发展趋势,兼具技术前瞻性、应用落地性、行业普适性,精准对接产业发展痛点、市场应用需求,为相关领域发展提供科学规范的技术遵循。
标准是产业竞争的核心要素,更是新质生产力发展的重要基石。当前,物联网正加速与人工智能、新型储能、数字经济等领域深度融合,标准缺失、规范不统一已成为制约产业规模化发展的关键瓶颈。
作为深圳市4A级标杆行业协会、国内物联网领域高度活跃的社团机构,深圳市物联网产业协会始终将标准化建设作为核心工作抓手,截止目前已正式发布29项团体标准,其中2项标准升为地方标准,1项标准被评为市级优秀团体标准,10多项团体标准获深圳标准领域资金奖励,参与制定深圳市地方标准1项,2024年获全国工商联商会团体标准“领先者”奖,重点覆盖工业互联网、智慧城市、电力、人工智能与算力等关键领域。
未来,深圳市物联网产业协会将以此次“揭榜挂帅”为新起点,以标准为引领、以创新为驱动,携手全体会员与行业伙伴,共筑物联网产业高质量发展新生态,共绘数字经济蓬勃发展新蓝图!




