750+大咖齐聚一堂,深圳市物联网产业协会成功举办中国AI硬件产业趋势大会
AI正在重构千行百业,而硬件是技术落地的核心载体。从AI眼镜、具身智能到AI玩具,新物种不断涌现,中国硬件产业链——通信模组、传感器、PCBA、大模型、算法——正迎来新一轮爆发窗口。
4月28日,主题为【硬件觉醒·智能进化】的“中国AI硬件产业趋势大会暨2025物联之星颁奖典礼”在深圳顺利召开。大会由深圳市物联网产业协会、WAIA联盟、AGIC、IOTE主办,深圳市玩具行业协会、深圳市智能终端产业协会联合主办,物联传媒、新硬见、视觉物联承办以及蚂蚁数科的冠名赞助。现场750+AI硬件产业链专业人士参会,并有17个优秀AI硬件厂商参展。

深圳市物联网产业协会执行会长 杨伟奇致辞暨签约仪式
杨伟奇指出,2026年正值人工智能概念诞生70周年,从达特茅斯会议提出AI概念以来,人工智能历经多次技术迭代,已迈入以大模型为核心的通用人工智能时代,成为推动第四次工业革命的关键引擎。近三年来AI技术呈指数级发展,智能穿戴、AI玩具、具身机器人等形态不断涌现,产业正迎来重构机遇。
在此背景下,“AI时代,每一个硬件都值得被重新定义”。依托中国完整的产业链与制造优势,AI与硬件融合正带来前所未有的产业升级与“弯道超车”机会。本次大会旨在帮助企业把握趋势、链接资源、寻找合作伙伴。
杨伟奇还预告了计划于今年8月26日至28日在深圳举办的第二十五届国际物联网展&AGIC通用人工智能博览会(下文简称IOTE & AGIC展),活动预计汇聚超1000家参展企业、10万+专业观众,覆盖AI、物联网、具身智能及AIoT全产业链,打造一站式采购与交流平台。

深圳市物联网产业协会执行会长 杨伟奇
随后,杨伟奇代表IOTE & AGIC展分别与深圳市玩具行业协会以及深圳市儿童智能产业协会进行了签约仪式,深圳市玩具行业协会会长 刘振烈以及深圳市儿童智能产品协会会长 安自能出席了活动。值得期待的是,今年IOTE & AGIC展将会特别设立“深圳(国际)AI玩具生态展区(AITE)”以及“2026国际儿童智能产业生态展区”。

从左到右分别为杨伟奇、刘振烈

从左到右分别为杨伟奇、安自能
主题分享一:《连接无限·生态共赢 蚂蚁数科loT全景解读》
嘉宾:蚂蚁数科中国区业务部loT生态发展部 总经理 陆唯一
陆唯一指出,蚂蚁数科长期深耕底层技术能力,已在区块链、隐私计算及AI等领域形成体系化布局,并持续推动IoT与支付、AI及产业场景的深度融合。其中,在“IoT+支付”方向,通过安全芯片解决方案,已推动可穿戴设备实现便捷支付与公共交通场景落地,显著提升用户体验。
面向AI时代,智能硬件正呈现三大趋势:一是传统硬件全面智能化升级,二是催生以AI眼镜、陪伴设备为代表的新型终端形态,三是重塑硬件商业模式,使终端成为算力与服务入口。在陆唯一看来,“孤独经济”“银发经济”及情感陪伴类场景将成为重要增长方向。
在实践层面,蚂蚁数科正推动AI与多场景结合,包括文旅、求职服务、医疗辅助等,通过数字人和多模态交互提升服务效率与体验。同时,在消费电子领域,围绕AI眼镜与AI玩具提供软硬一体解决方案,加速产品商业化落地。此外,在产业数字化方面,蚂蚁数科探索将IoT应用于二轮车、新能源等领域,通过数据与风控能力赋能销售与金融服务;并通过“IoT+区块链”实现设备上链与资产确权,提升资产透明度与融资效率,目前已服务超千万级设备。
陆唯一表示,AI正为IoT赋予更多智能与“温度”,未来硬件将成为重要的智能入口。蚂蚁数科将持续开放技术与生态能力,携手产业伙伴,共同探索AI时代下硬件创新与商业机遇。

蚂蚁数科中国区业务部loT生态发展部 总经理 陆唯一
主题分享二:《以芯智联,共筑硬件新生态》
嘉宾:博通集成深圳子公司 总经理 刘连学
刘连学指出,随着AI技术快速渗透,端侧AIoT芯片正成为智能硬件升级的关键基础能力。作为无线连接与端侧AI芯片厂商,博通集成正持续强化“连接+计算+多媒体处理”的一体化能力布局。
AI玩具作为当前增长最快的细分赛道之一,预计未来几年将保持高速增长,其中教育陪伴、STEM及IP互动类产品占据约80%市场份额。随着AI渗透率提升,行业对低延时、离线交互、数据安全及低功耗等能力提出更高要求。
技术演进上,AI硬件正从“能听会说”的语音交互阶段,迈向“能看会动”的多模态阶段。视觉能力的引入,将显著拓展应用边界,包括人脸识别、手势识别及行为理解等,并带动更大的市场空间。博通集成重点强化端侧视觉与AI算力能力,在芯片中集成MCU、NPU、多媒体处理单元及Wi-Fi、蓝牙连接能力,实现语音、视觉与交互的一体化支持。
刘连学还重点介绍了公司AI芯片产品路线:最早的芯片BK7252N解决了语音对话需求、BK7258新增视频显示以及本地语音唤醒。BK7259将进一步增强NPU以及视觉处理(ISP)能力,计划在今年7月量产发布。市售产品中,珞博智能的“芙崽Fuzozo”AI玩具以及Phancy AI眼镜等选用了BK7258的解决方案。

博通集成深圳子公司总经理 刘连学
主题分享三:《Physical Al进化论:Al让硬件更懂你》
嘉宾:涂鸦智能AI音视频事业部负责人 张韬
张韬指出,随着公司“All in AI”战略推进,涂鸦正从传统IoT连接平台,加速向AI时代的开放生态平台转型,核心定位仍是“连接上下游、降低门槛、赋能合作伙伴”。过去十年涂鸦主要聚焦智能家居领域,已连接全球超过10亿台IoT设备,并在通信协议、云平台及全球化合规方面积累了深厚基础。在AI时代,这一基础设施将成为推动硬件智能化升级的重要支撑。
AI时代并非简单将设备接入大模型,而是需要重构硬件与用户的关系。若仅停留在“对话能力”,产品很难持续活跃,AI硬件必须具备多模态感知与长期陪伴能力。张韬提出,IoT正从“连接设备”和“场景联动”的2.0阶段,迈向“无感智能”的3.0阶段——设备能够主动理解用户习惯,在无需指令的情况下提供服务,实现“润物细无声”的体验升级。
基于这一趋势,未来AI硬件的核心不在单一设备能力,而在系统级协同。张韬提出“多Agent协同”构想:每一台设备都将成为具备独立智能的Agent,通过平台实现互联协作,由更高层Agent统一调度,从而形成跨设备、跨场景的整体智能体验。
在落地路径上,涂鸦延续开放平台定位,通过整合云、芯片及设备厂商资源,降低AI硬件开发门槛,推动不同品牌、不同形态设备的互联互通,加速AI陪伴与消费级智能硬件的规模化应用。

涂鸦智能AI音视频事业部负责人 张韬
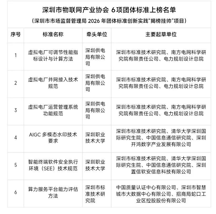
深圳市物联网产业协会团体标准创新实践“揭榜挂帅"项目启动仪式正式启动
深圳市物联网产业协会组织立项的六项标准成功入选2026年度市级榜单,涵盖虚拟电厂、AIGC 安全、算力服务等前沿领域。会上,六项标准的牵头单位负责人:深圳供电局技术专家陈图南,国家高层次人才、清华大学深圳国际研究生院研究员王兴军,深圳市标准技术研究院新兴产业标准化研究所副所长李媛红依次对相关标准进行宣讲。

随后,深圳市市场监督管理局标准处副处长虞荣芳,宝安区人工智能产业办公室高级研究员彭雪枫,深圳市物联网产业协会执行会长杨伟奇,国家高层次人才、清华大学深圳国际研究生院研究员王兴军,深圳市标准技术研究院新兴产业标准化研究所副所长李媛红,深圳供电局技术专家陈图南登台,共同启动深圳市物联网产业协会团体标准创新实践 “揭榜挂帅” 项目。该项目将联合港澳单位共建,打造湾区通用标准,以标准创新赋能AI硬件与数字能源产业,助力粤港澳大湾区高质量发展。

从左到右分别为陈图南、李媛红、虞荣芳、彭雪枫、杨伟奇、王兴军
圆桌论坛一:具身智能主题
主持人:AIoT星图研究院负责人 张中良
嘉宾:灵锶智能联合创始人 李华刚、立昂机器人总经理 张健、赛博格机器人联合创始人 张怀东、未来启航机器人销售VP 周清花
在张中良主持的圆桌环节中,多位机器人企业代表围绕技术瓶颈与商业化路径展开讨论。
李华刚指出,当前机器人仍处于早期阶段,行业更多集中在“运动控制(小脑)”,而真正决定应用落地的“端到端任务处理能力(大脑)”仍待突破。同时,硬件端约一半成本集中在关节系统,其性能与可靠性成为关键约束。在商业化上,其大载重机器狗已进入公安、消防等十余场景。
张健从产业落地角度指出,“数据获取”是当前重要瓶颈之一。团队在走访数十家工厂后发现,真实产线数据采集成本高、干扰大,成为制约模型训练的核心问题。公司正通过低成本数据采集方案破局,预计今年6月有相关产品发布。张健表示,公司通过“部件先行、数据跟进、方案落地”的三阶段模式推进商业化,从控制器与算法盒子切入,逐步延伸至数据与整机解决方案。
张怀东同样强调数据的重要性,尤其在燃气、管道等特种行业,通用数据集严重缺失,导致精细操作(如旋钮、阀门)成功率不足。他认为当前无论强化学习还是世界模型都不成熟,“数据仍是最大变量”。在商业模式上,公司更倾向提供软硬一体的整体解决方案,以提升落地效率。此外,张怀东判断机器人市场规模有望达到汽车的百倍级,但仍需数十年发展周期。
周清花则从一线落地出发指出,当前约95%的订单仍集中在高校、巡检等场景,行业尚未进入规模化盈利阶段。公司采用“订单驱动+成本反哺”模式,例如基于2000台订单反向优化供应链成本。她同时认为,机器人短期难达汽车级普及,但20年内有望以“家电形态”进入家庭场景,以单一功能设备逐步渗透。

圆桌论坛二:AI眼镜主题
主持人:深圳市智能终端产业协会执行会长 安自能
嘉宾:四川影目科技有限公司副总裁 印传学、科大讯飞技术总监 王磊磊、深圳市亿境虚拟现实技术有限公司市场总监 戴坷、深圳市芯视佳半导体科技有限公司硬件开发部总监 杨群园
作为主持人,安自能首先抛出关键行业数据:2024年全球AI眼镜出货约750万副,2025年预计达到1500万副,实现翻倍增长。
印传学从硬件角度指出,AI眼镜面临“轻量化、续航、算力”的不可能三角,当前产品仍停留在科技爱好者阶段。他提出一个关键判断:AI应用正在改变硬件路径,通过降低本地算力与显示依赖,推动设备向轻量化演进,从而加速从小众走向大众。
王磊磊则提出“反直觉”观点:行业不应一味做功能加法,而应回归可穿戴本质——“先舒适,再智能”。他强调,低功耗算法与系统优化比单纯堆算力更重要。同时他将隐私问题提升至行业核心风险,认为一旦发生重大隐私事件,可能对整个行业造成系统性冲击,需建立“可感知、可授权、可追溯”的机制。
戴坷梳理了音频、拍摄、显示三类AI眼镜产品形态,并强调时尚是眼镜的基本属性,重量与设计优先级甚至高于功能。对于摄像头隐私问题、戴坷提了一个角度认为眼镜或许可以不盲目追求高像素,因为多模态能力对于它的要求相对不高。
杨群园表示Ray-Ban Meta、Even Realities G1等产品的成功意味着行业做减法的可能性,例如通过取消全彩显示、简化摄像头等方式先实现轻量化与续航,再逐步迭代功能。同时他提到,隐私保护正走向硬件级约束,如拍照指示灯、强制快门声等已成为行业共识。

圆桌论坛三:AI玩具主题
主持人:深圳市玩具行业协会大湾区AI专委会秘书长 陈兴荣
嘉宾:地瓜机器人产品总监 何思义、噜咔博士CEO 程冰、无界方舟联合创始人 李卓、方直科技AI消费电子事业部总经理 刘东胜
陈兴荣围绕AI玩具的现状、产品逻辑与未来路径与在座嘉宾展开了深入讨论。
何思义从底层技术视角出发,认为AI玩具本质是“AI+娱乐”的泛化形态,市场增长迅猛,但核心挑战在于两点:一是“更AI”,即如何将Agent、多模态等前沿能力真正落地到具体场景中;二是用户粘性。另外,AI玩具的演进路径已从“单一语音对话”升级到“对话+表情(眼神)+动作”的多模态交互阶段,未来或将进一步向更复杂的具身交互拓展。
程冰则直指行业“伪需求”问题,目前大量AI玩具仍停留在“AI+毛绒外壳”的浅层组合,本质上产品力不足。“很多时候是成年人以为孩子需要,但真实用户并不买单。”他强调,核心要么提供情绪价值,要么成为刚需工具。噜咔博士在实际运营中需要通过日活、留存等数据不断校正方向,而非依赖主观判断。
李卓从行业结构切入,指出AI玩具正处于“技术落地与市场需求双向奔赴”的阶段,但同质化已在半年内迅速出现。他总结两大难点:其一是“技术整合难”,涉及ID设计、材质工艺与AI融合的系统工程;其二是“商业模式难”,尤其是“硬件+订阅”的模式在国内转化困难。其应对策略是以用户为核心进行产品定义,并通过深入幼儿园、小学等真实场景反复验证需求。
刘东胜则从商业化与供应链角度给出更务实的观察。他指出,AI玩具在短短三年内已进入“每月上新数十款”的高竞争阶段,用户选择成本极高,品牌需要优先建立“用户心智”。同时,他强调当前硬件成本(如内存价格上涨)与线上获客成本双重承压,企业需通过强化线下渠道、控制营销投入来平衡成本,并坚持“品质优先于规模”,尤其在儿童产品上更不能妥协。

“2025物联之星”年度榜单颁奖典礼
“物联之星”榜单作为中国物联网(AIoT)领域具有权威性和影响力的年度评选榜单,旨在表彰在物联网与人工智能融合创新中表现卓越的企业、产品、案例及个人。2025年“物联之星”的评选,恰逢中国物联网产业从“万物互联”走向“万物智联”的关键节点,获奖企业既是过去一年AIoT产业创新成果的集中代表,也是推动未来演进方向的关键力量。
2025年度中国AIoT行业“创新小巨人企业榜”

2025年度中国AIoT行业“投资价值企业榜”

2025年度中国AIoT行业“出海领航企业榜”

2025年度中国AIoT行业“AI硬核实力企业榜”

2025年度中国最有创新力RFID企业榜

2025年度中国最有创新力AIoT通信企业榜

2025年度中国最有创新力视觉物联企业榜

2025年度中国最有创新力边缘计算企业榜

2025年度中国最有创新力高精定位与通感一体企业榜

2025年度中国AIoT行业创新产品榜





2025年度“数智中国”标杆案例榜



再次祝贺“物联之星 2025”所有获奖企业,同样也期待2026年有更多创新力量站上“物联之星”的舞台,共同书写AIoT的新篇章!
峰会闭幕后,主办方于活动场地内举办了特邀嘉宾晚宴。深圳市物联网产业协会执行会长杨伟奇、蚂蚁数科中国区业务部loT生态发展部 总经理 陆唯一为晚宴致辞。现场关于AIoT以及AI硬件话题热度未减,嘉宾们在轻松愉快的氛围中实现产业链上下游资源对接。








